找回密码
 立即注册

QQ登录

只需一步,快速开始

微信扫码登录

使用验证码登录

查看: 12948|回复: 6

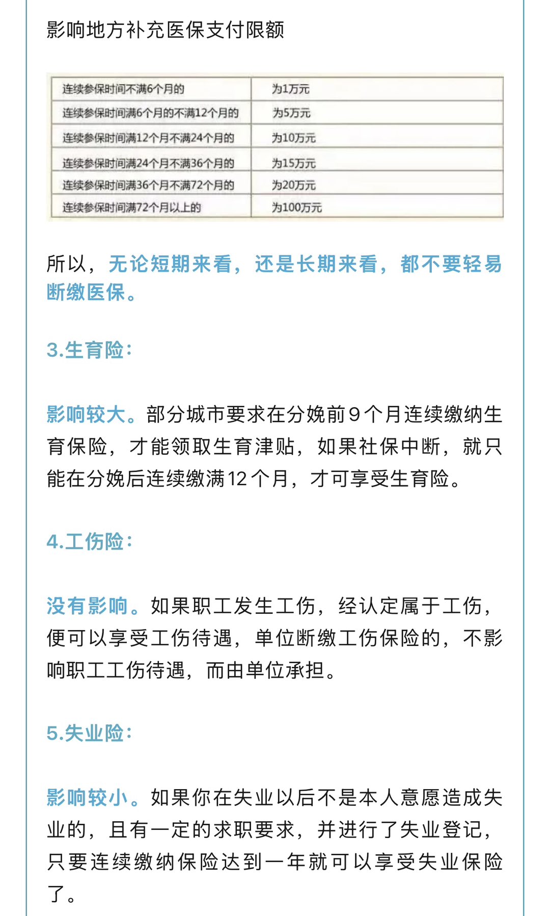
社保断缴1次,这些待遇全部取消!

[复制链接]

16

主题

145

回帖

658

积分

高级会员

积分
658
发表于 2025-8-14 10:51:21 来自手机 | 显示全部楼层 |阅读模式 | 来自浙江

20250814105104front1_0_304743_FrByMxeujyUIuUfzXrL3tYJt-2uK.jpg
20250814105104front1_0_304743_FkSAWu_VeRiOCGeR_N2yoOh4C21H.jpg
20250814105105front1_0_304743_FlgewBvVwRfIbZiMWqhrg5IB1phr.jpg
20250814105104front1_0_304743_FvOJ8sODDQvYU5-g7faaFYfD_weu.jpg
20250814105104front1_0_304743_Fpa_oXC_Rqcs0eedhai-FuYQOM3T.jpg
20250814105104front1_0_304743_Fr2i1zH4YCS59jOd1MeXbYswSdbo.jpg
20250814105104front1_0_304743_Fq7OxPksKHmroCqlln4kGOJcc6lL.jpg
20250814105104front1_0_304743_Fmjk4Pt9k25Z4Z0HrCqv1MzB3c6J.jpg
来源:中国会计报
: iPhoneͻ
回复

使用道具 举报

18

主题

272

回帖

1112

积分

金牌会员

积分
1112
发表于 2025-8-14 10:55:00 来自手机 | 显示全部楼层 | 来自浙江
我自己不会把养老金的钱自己存起来,还多交多得: iPhoneͻ
回复 支持 反对

使用道具 举报

30

主题

286

回帖

1184

积分

金牌会员

积分
1184
发表于 2025-8-14 10:59:22 来自手机 | 显示全部楼层 | 来自浙江
再严一点,交的人更少了: iPhoneͻ
回复 支持 反对

使用道具 举报

12

主题

124

回帖

604

积分

高级会员

积分
604
发表于 2025-8-14 10:59:58 来自手机 | 显示全部楼层 | 来自浙江
可以退钱吗: iPhoneͻ
回复 支持 反对

使用道具 举报

9

主题

121

回帖

581

积分

高级会员

积分
581
发表于 2025-8-14 11:00:41 来自手机 | 显示全部楼层 | 来自浙江
谁也不想断缴,企业经营原因,想补都补不了: iPhoneͻ
回复 支持 反对

使用道具 举报

25

主题

275

回帖

1147

积分

金牌会员

积分
1147
发表于 2025-8-14 11:03:06 来自手机 | 显示全部楼层 | 来自浙江
失业险也不好拿: iPhoneͻ
回复 支持 反对

使用道具 举报

16

主题

111

回帖

594

积分

高级会员

积分
594
发表于 2025-8-14 11:03:39 来自手机 | 显示全部楼层 | 来自浙江
企业现在明目张胆招工12个小时也没有人管: iPhoneͻ
回复 支持 反对

使用道具 举报

您需要登录后才可以回帖 登录 | 立即注册

本版积分规则

QQ|Archiver|手机版|小黑屋|大织里社区 ( 浙ICP备19011373号-2 )

GMT+8, 2026-5-14 06:18 , Processed in 0.081245 second(s), 32 queries .

Powered by Discuz! X3.5

© 2001-2026 Discuz! Team.

快速回复 返回顶部 返回列表