找回密码
 立即注册

QQ登录

只需一步,快速开始

微信扫码登录

使用验证码登录

查看: 9504|回复: 6

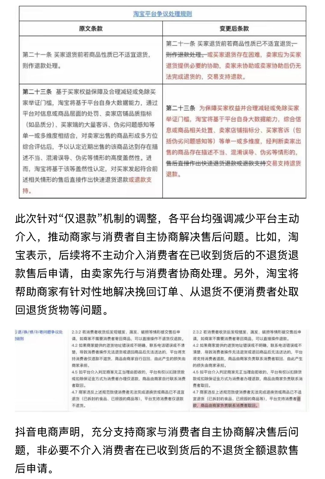
电商平台集体“踩刹车”,“仅退款”为何被抛弃了?

[复制链接]

13

主题

114

回帖

585

积分

高级会员

积分
585
发表于 2025-4-24 09:03:35 来自手机 | 显示全部楼层 |阅读模式 | 来自浙江

20250424090317front1_0_304891_Fu_dw6M3n5iFw38nHfoqA5xMw0o2.jpg
20250424090318front1_0_304891_Fjxv0fLu1n0WtggaxPh1Lxq8zRRz.jpg
20250424090317front1_0_304891_Fh4xNgnUos_88zZeNjsJ05Ognf7U.jpg
20250424090317front1_0_304891_Fulz3KLQbKJm-YlD59xYNVutrK2v.jpg
来源:潇湘晨报
: iPhoneͻ
回复

使用道具 举报

31

主题

277

回帖

1185

积分

金牌会员

积分
1185
发表于 2025-4-24 09:04:35 来自手机 | 显示全部楼层 | 来自浙江
取消仅退款,必须把运费险强制加上,要不然消费者还倒贴运费了: iPhoneͻ
回复 支持 反对

使用道具 举报

25

主题

297

回帖

1181

积分

金牌会员

积分
1181
发表于 2025-4-24 09:05:11 来自手机 | 显示全部楼层 | 来自浙江
卖假货多了,买到假货只要退款,平台无责任: iPhoneͻ
回复 支持 反对

使用道具 举报

13

主题

135

回帖

629

积分

高级会员

积分
629
发表于 2025-4-24 09:05:34 来自手机 | 显示全部楼层 | 来自浙江
还不都是资本在作怪,所谓协商就是把消费者的脸按在地上摩擦。: iPhoneͻ
回复 支持 反对

使用道具 举报

18

主题

272

回帖

1112

积分

金牌会员

积分
1112
发表于 2025-4-24 09:06:19 来自手机 | 显示全部楼层 | 来自浙江
仅退款本应该是平台对商家不诚实守信的一种惩罚,是平台管理的手段。: iPhoneͻ
回复 支持 反对

使用道具 举报

26

主题

295

回帖

1190

积分

金牌会员

积分
1190
发表于 2025-4-24 09:08:26 来自手机 | 显示全部楼层 | 来自浙江
最重要的是运费险: iPhoneͻ
回复 支持 反对

使用道具 举报

11

主题

94

回帖

987

积分

高级会员

积分
987
发表于 2025-5-17 18:14:43 来自手机 | 显示全部楼层 | 来自安徽
电商头上迟早也都会有紧箍咒: iPhoneͻ
回复 支持 反对

使用道具 举报

您需要登录后才可以回帖 登录 | 立即注册

本版积分规则

QQ|Archiver|手机版|小黑屋|大织里社区 ( 浙ICP备19011373号-2 )

GMT+8, 2026-5-14 10:08 , Processed in 0.093693 second(s), 31 queries .

Powered by Discuz! X3.5

© 2001-2026 Discuz! Team.

快速回复 返回顶部 返回列表